h片
Home
About Us
Profile
Chairman’s Address
Organization
Corporate Governance
News Update
News Update
Core Business
Infrastructure Construction
Survey, Design and Consultation
Real Estate Development
Industrial Manufacturing
Resource Development
Global Business
Finance
Investment
Sustainable Development
Technical Innovation
Social Responsibility
ESG
Investor Relations
Company Snapshot
Financials
Announcements
Corporate Governance
Stock Information
Corporate Culture
Brand & Logo
Our Spirit
Our Mission
Our Philosophy
Our Vision
Core Values
Global Business
Our Footsteps
BRI Projects
CREC Big Family
Seeking Dreams
Local Employees
Our Undertakings
Comments
Location:
Home
>
About Us
>
Organization
>
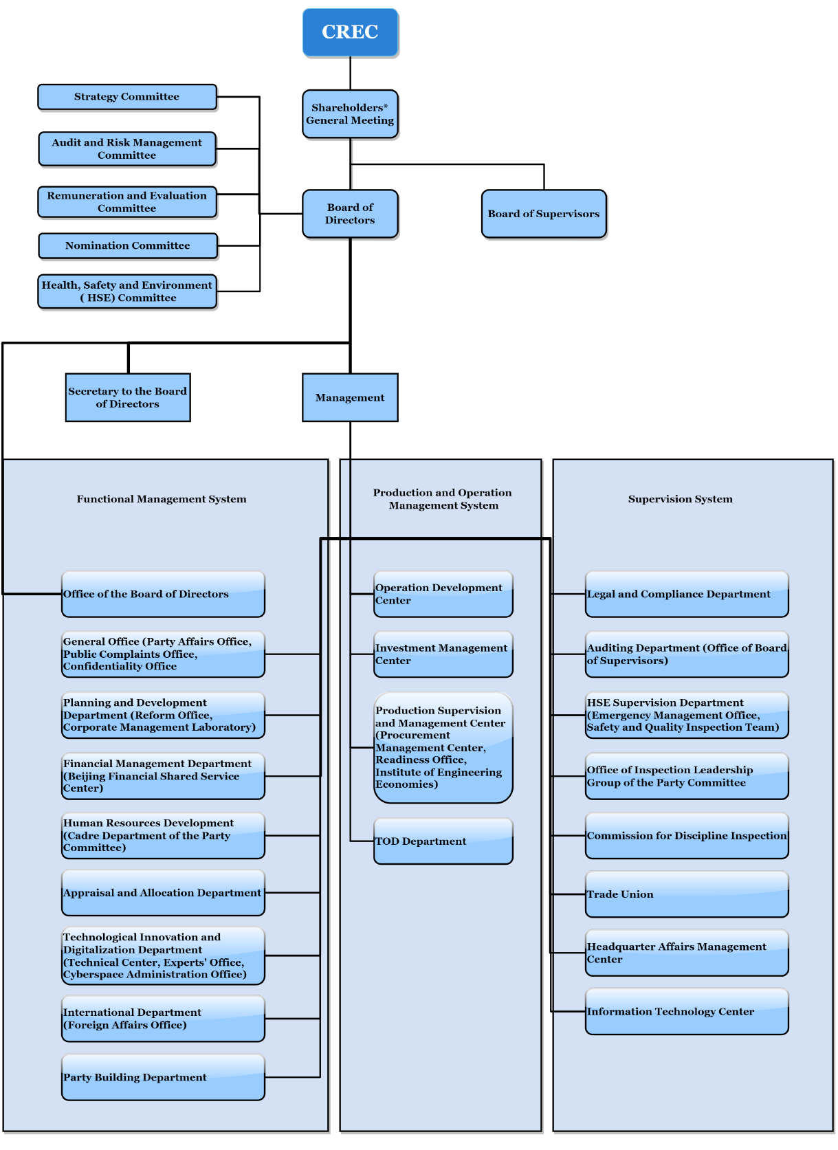
Organization Structure
About Us
Profile
Chairman’s Address
Organization
Subsidiaries of CREC
Organization Structure
Corporate Governance
Organization Structure